
原文标题:抖音们,真是下一个运营阵地?
从4月份开始,我反复听到一句话,叫做企业的运营,应该从原来的双微平台,增加到抖音,形成“两微一抖”的运营布局。
说实话,刚听到这个说法的时候,我被小小地震惊了一下。我是从去年10月份首次接触到抖音这个产品的。在一场运营分享会上,一位嘉宾在讲述内容运营应该怎么做的时候,特意提到了抖音。活动结束后我便下载并试用了这个产品。
从那时开始,抖音这个词便越来越频繁出现在我的视野中。但是为什么“两微一抖”这个词震惊到我了呢,因为我原来刷抖音的时候完全是放松的:看到这个视频好,点个赞,评论看一看,漂亮小姐姐的个人主页瞅一瞅,根据视频质量决定是不是要关注一波。然后手指上滑,继续下一个。这种状态刷抖音是很爽的。
但是,自从感知到我以后的运营工作生涯,可能要跟抖音挂上钩,我的状态就变成了:一个短视频出来,先看它的点赞量高不高、评论和转发多不多,然后细细研究和品味视频内容有什么亮点,为什么能获得这么多的赞和转发。接着想,我可不可以制作类似的视频什么的。完全从一个消磨时间的休闲happy状态,变成了逼死脑细胞的紧张工作状态。
这种折磨的体验使我决定,好好研究研究“两微一抖”运营这个说法到底靠不靠谱。毕竟,不靠谱的话,以后再看到类似的说法就可以安心地洗洗睡,也不会被朋友圈各种抖音运营实战教学的知识付费搞得焦虑然后交智商税了。而如果确实如此,我们也不用纠结了,早点研究早点上车,抢占流量红利。
以下是我的研究结论:
01 抖音有多火?
首先,让我们先从感性和理性两个角度看看,抖音到底有多火。

(图片来源于网络)
先说感性角度。说到抖音,首先会让人想到的,是各种洗脑音乐和魔性舞蹈。抖音带火了很多不为大众所熟知的歌手的音乐。比如刘佳的《爱的就是你》、大壮的《我们不一样》、校长的《带你去旅行》等等。网易云音乐上的抖音歌单,有360+之多,且还在继续增加。而谈到抖音的魔性舞蹈,则有各种手势舞、C哩C哩舞、鬼步舞、海草舞等。最近特别火的“小猪佩奇身上纹,掌声送给社会人”的小猪佩奇梗,很大程度上也得益于抖音的助推。可以毫不夸张地说,在过去一年多以来,年轻人间的流行文化,大多来源于抖音。
抖音的火,不仅在于其APP内部,还在于其辐射到其他APP和线下场景的影响力:如果你在淘宝上搜索“抖音”,会立刻出现数量可观的标着“抖音同款”的商品;去海底捞吃火锅,跟服务员说你想拍抖音,服务员会十分默契地端上海底捞的抖音套餐,甚至指导你怎么拍可以拍的更有趣……这种影响力之巨大,导致微博、微信开始对来自抖音的内容分享进行限制甚至封杀。而“微博封杀了抖音,但抖音已经差不多把微博杀死了”、“腾讯复活微视,拿出30亿补贴阻击抖音”之类推波助澜的言论,更是让人觉得抖音来势汹汹、战斗力惊人。不仅如此,针对黏性特别高、在APP上花费时间特别多的重度用户,抖音还学着之前大火的国民级手游《王者荣耀》,上线了防沉迷系统,给人一种抖音马上就要成为微信之后下一个国民级社交APP的观感。

(图片来源于网络)
所有这一切,都从感性上告诉我们,抖音确实火。
那从理性的角度,看数据呢?
在App Annie上搜索抖音,可以看到,抖音在中国App Store免费下载排行榜中,多次霸屏榜单第一位。

来自蝉大师的数据显示,截止4月28日,抖音在安卓市场(除小米市场)的总下载量已突破4.7亿,且下载数据仍在快速增长。

极光大数据的监测结果显示,截至2018年2月份最后一周,抖音短视频的市场渗透率达到14.34%。也就是说,每100台活跃终端中,就有超过14台安装有抖音。用户每天在抖音上消耗的平均时长,也达到了20.27分钟(重度用户甚至经常泡在抖音超过5个小时),根据每条抖音15s大致估算,相当于平均每个用户每天看了80条抖音。不得不说,抖音的数据表现,很亮眼。
抖音之火的特别之处还在于,不止受国内用户青睐,还受国外用户欢迎。这与以往国产APP只能占领国内市场、出海艰难形成不小对比。根据App Annie的数据显示,抖音的国际版Tik Tok,在新加坡和日本的App Store的免费下载排行榜中,长期排名前20位。去年11月10日,作为母公司的今日头条,还斥资10亿美元购下在北美和欧洲市场表现不错的音乐短视频社交平台Musical.ly,将其与抖音合并。
因此,从感性和理性双层角度可以看出,抖音,是爆款无疑。
02 抖音能持续火吗?
互联网发展这么多年,火过的产品成百上千。然而,绝大多数也就是火,过了。在极其短暂的高光时刻结束后,重归沉寂。如果我们把抖音视为如微博、微信一样的企业运营阵地,那么,我们在做抖音运营之前,必须先确定:抖音的火,不是昙花一现、转瞬即逝的,它具有持续性。
抖音具有这样的持续性吗?
我也不知道。
但是,想知道这个问题的答案,并不是没有办法。
看不清一款产品的发展前景时,我们可以从这个产品背后的行业发展窥得先机。
根据 QuestMobile 发布的2018中国移动互联网春季报告,在2017年3月到2018年3月这一年中,我国的移动互联网月度活跃设备数从10.39亿增长到10.95亿,同比增长率由15.9%降低到5.4%。实实在在的数据说明,国内移动互联网行业已经从原来的增量竞争转变成存量竞争。对于做运营的我们来说,直观感受就是流量越来越贵且难以获取了。

继续查看 “移动互联网二级细分热门行业总使用时长占比” 的数据,我们可以看到,移动网民分配到即时通讯的注意力下降明显,由一年前的37%下降到现在的32.2%,反映在现实中就是,微信公众号的平均打开率持续下滑(早已不足5%),发or刷朋友圈的人都变少了。在这种情况下,抖音所在的短视频行业蓬勃发展,由一年前占比1.5%大幅提升到7.4%。

进一步看短视频APP行业的用户规模,可以发现,在这一年内,短视频行业继续快速增长,月活跃用户规模已超4.6亿,渗透率达到42%以上,相比一年前翻了一倍。

在月总使用时长方面,短视频行业在全网的占比也从去年12月份的5.5%增加到7.4%,用户黏性继续增加。

能够在整个移动互联网增速放缓的大背景下实现逆势上扬,并从其他热门行业App中抢占用户使用时间,这说明短视频是受到用户认可的。作为短视频行业的典型App,快手、抖音、火山小视频和西瓜视频在过去的一年中,都取得了不错的增长。短视频相比长视频而言,更符合人们碎片化时间的使用场景,其又比文字更能传达丰富的信息,4G的普及加上网速更快的5G在未来的几年内即将商用,种种利好促进短视频行业将在未来几年内继续快速发展。

明白了短视频行业还将继续快速增长后,我们再来看抖音。抖音作为四款典型短视频App之一,虽起步时间最晚,但其增长表现更加亮眼,形成后来居上之势。今年3月短视频行业整体新安装用户规模1.69亿中,抖音的新安装占比就超过一半,达到55.4%。

此外,抖音短视频还受到舆论看好,舆情以正面为主,占比过半。其用户构成多是一二线城市年轻人(超过85%的用户在24岁以下),男女比例为4:6,受教育程度较高,大部分在高中到大学本科中间,并开始往三四线城市下沉。这样的用户属性有什么特点呢?“一二线城市”、“女性用户偏多”、“有较高文化水平的年轻人占大多数”,这几个标签加起来,说明抖音抓住了一个很优质的用户群体,这个群体具有很强的消费意愿和一定的消费能力,他们有旺盛的社交需求,乐于在移动互联网上发声和传播优质内容。所以抖音能多次创造流行,并具有强大的带货能力。
因此,可以预见的是,属于抖音的高光时刻还将持续,在未来一段时间,它仍将继续火下去。
03 现在我们可以下结论了
现在,我们可以尝试着回答,“两微一抖”这个说法靠不靠谱了。
一方面是微博和微信的流量缓步下滑,另一方面是抖音的持续火爆。如果说移动互联网目前还有特别大的免费流量红利未被抢占的话,那么除了微信的小程序,就只剩下抖音了。抖音,凭借着自身容易让人上瘾的产品设计,在过去一年多的时间内,成功建立起自己独特的社区文化和强大的影响力。其主流用户群体是移动互联网的新生代,用户黏性很高。
此外,其商业化探索步伐也不慢:
1. 其平台内与淘宝打通,尝试“即看即买”的电商业务;
2. 在4月初,在上海举行2018年度营销峰会,首次公布了扶持品牌主官方账号、合作品牌贴纸、鼓励用户间互动等诸多营销策略;
3. 4月19号与抖音上的网红城市——西安市的旅发委达成合作,将通过文化城市助推、定制城市主题挑战、抖音达人深度体验、抖音版城市短片来对西安进行全方位的包装推广,以助力西安的旅游业;

4. 企业可开通蓝V账号。
当然,抖音的危机也有。
一是政策风险:前段时间,抖音被政府部门约谈、要求整改后下线了直播业务,并对用户发布的视频内容严格审核。短期来看,相当于抖音在产品崛起时被迎头泼了冷水,但是长远来看,有了政策对行业的规范,更有利于这个行业的持续发展。
二是面临的竞争环境依然激烈:其用户量相比快手还有较大差距,加上巨头腾讯“复活”微视,将其视为自身战略级产品,拿出大额补贴与抖音抢夺网红KOL。因此,抖音今天要面临的商业环境,将比过去一年严峻的多,也更考验抖音团队的竞争力。
但是,这些风险并不能作为我们不去尝试运营的理由。互联网这个风云变幻极其迅速的行业,是需要每个从业者迅速感知变化、积极拥抱变化的,你永远不会知道,你错过的哪个风口,会导致你在今后的几年内迅速衰败。
更何况,已经有企业同行走在了前头,支付宝、小米手机、联想等等著名企业已经开通了抖音官方账号,在抖音搭建的舞台上,与自己的用户愉快地玩耍……
04 下一代的社交载体,会是短视频吗?
在互联网发展的很长时间内,我们的社交载体主要是文字,我们通过QQ这样的IM工具发文字交流、在QQ空间里用文字记录自己的生活和感悟。
移动互联网的兴起、微信这一伟大产品的问世,使得我们的社交载体逐渐转变成图片+文字。我们拍摄图片、精修图片,然后po到朋友圈里供大家观看和欣赏,收获大家的评论和点赞。如今,快手、抖音这样的短视频社交产品,为我们记录和展示自己的生活提供了更好的表现形式。社交载体的变迁,在经历了文字为主转变成图片为主后,会从以图片为主继续过渡到以短视频为主吗?
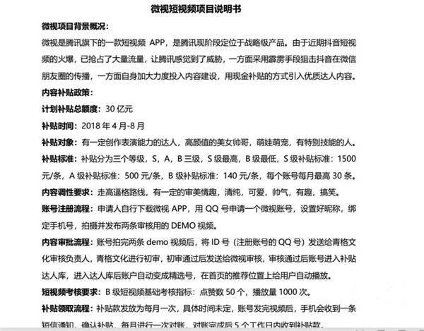
腾讯对微视的重视和焦虑,也许能告诉我们答案。
亨享营营销为您提供:
微信开发,微信运营,微信推广
软文撰写,软文发布,新闻发布
品牌推广,品牌设计,品牌全网营销

